供稿:张雷 摄影:肖炜强 编辑:许颖
为贯彻党的十九大精神、习近平总书记在全国高校思想政治工作会议以及全国教育大会上的重要讲话精神,着眼立德树人这一社会主义大学建设的根本任务,按照北京市委教育工委的工作安排,澳门十大信誉好的网站在2018-2019学年第一学期开设了“国家安全·名家论坛”市级思政课,发挥校内外资源优势,结合北理工实际,聘请专家学者、行业领军人物走上讲台“同向同行、协同育人”,拓宽了思想政治理论教学的途径。

在校领导、党委宣传部、教务部等支持和指导下,继2017年开设“科技强国·名家论坛”课程,澳门十大信誉好的网站2018年又开设了“国家安全·名家论坛”课程,并在教学理念、方式方法上有了新的探索。“国家安全·名家论坛”围绕习近平总书记提出的总体国家安全观这一新时代我国国家安全战略思想的指针,组织相关专家学者围绕研究专长进行备课,打造高端讲坛。课程了邀请了两位长江学者主讲,一位信息工程领域的资深专家陶然教授,一位人文社科领域的资深专家沈卫荣教授,还有四位资深教授、两位行业内资深专家。各位专家结合各自研究领域的帮助学生从不同角度正确理解总体国家安全观的科学内涵,每次课后专家与学生就所讲内容展开深入交流,有效激发了学生的学习动力,使名家论坛成为有吸引力、有抬头率、有参与感、有获得感的‘金课’,深受学生喜爱和好评。

澳门十大信誉好的网站党政领导高度重视“国家安全·名家论坛”课程,多次开会讨论具体课程设计与管理问题,并多次到课上与专家和学生交流。选派澳门十大信誉好的网站副院长郭丽萍教授、澳门十大信誉好的网站教师兼校团委副书记张雷老师负责课程具体组织和管理,两位教师主讲课程导读、组织课堂讨论和课后辅导,做了大量深入细致的工作。

作为中国共产党创办的第一所理工科大学和新中国第一所国防工业院校,北理工始终面向国家重大战略需求,服务军工、矢志国防,形成了光荣的传统和鲜明的特色。“国家安全·名家论坛”课程的开设正是澳门十大信誉好的网站结合中央有关精神和学校办学特色,加强国家安全教育,把总体国家安全观更好融入思政教育与专业教育的新探索。澳门十大信誉好的网站将进一步探索课程背后的逻辑、内涵与艺术,不断优化教学方式方法,不断总结经验,为建设北理工品牌课程,打造思政“金课”、打造三全育人品牌课程助力。
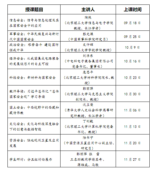
附录 2018-2019学年第一学期 “国家安全·名家论坛”课程授课列目

部分学生心得:
王铁儒 徐特立学院2017级徐特立英才班(机械大类)
本学期的课程与“科技强国·名家论坛”采用了“名家领读”新颖授课模式,我们与来自不同学科的顶级大师们零距离接触,聆听他们立足于自身领域对于国家安全这一主题的解读。在学习和交流过程中,我们也了解到为了保障国家安全而默默付出的各行各业的奋斗者们,同时也为他们所完成的辉煌成就而感到骄傲和自豪!
张凯旋 机械与车辆学院2017级车辆工程专业
通过学习这门课,我对核心科技有了更深刻的认识——掌握核心科技才能掌握时代主旋律。木桶的容量取决于最短的那个板,当今我国正从制造大国向制造强国转型,如果没有真正掌握核心技术,那么在接下来的国际竞争中,我们在很大程度上都要受制于人。少年强则国强,我们当代青年必然是未来发展核心科技的主力军,因此必须要有艰苦奋斗的精神以及强我中华的决心和魄力,用文仲辉教授的话说就是:青年人,一定要以国家为己任,不畏艰难勇攀尖端,齐心协力共度难关!
刘飞冉 化学与化工学院2017级化学专业
在这门课中,很多专家、大师给我们带来了内容充实,令人印象深刻、受益颇多的讲座。围绕国家安全的中心点,不同专业、不同学科的顶尖专家教授,从不同角度讲解,让我们能从不同的角度思考国家安全的重要意义。这门课的形式可以说是多维课堂,利用讲授、展示、论文、问答等多种形式,使学生都参与进课堂来,这样的学习效果非常好!
李子健 外国语学院2017级日语专业
各位专家的报告对于帮助我们深入理解习近平总书记提出的总体国家安全观具有重要意义。我们作为新时代的青年,肩负着国家复兴之重任,更应当密切关注国家安全,认真学习,未来为我国的发展与复兴贡献出自己的一份力量!
韩易龙 徐特立学院2018级徐特立英才班
本课程邀请了不同领域的专家学者,有广度有深度地围绕国家安全的中心点,讲述他们的研究领域,介绍不同学科的特点与联系,以及各门学科在今后的发展方向与应用。课程内容丰富,专家师们的讲授也十分精彩风趣,融入进课堂氛围,很好地激发了同学们的学习研究热情,提升了学习效率,同时让更多同学们意识到了国家安全的重要性,深刻思考今后的发展方向与国家安全之间的紧密联系!
白闻硕 徐特立学院2018级徐特立英才班
通过本课程学习,我了解了国家安全既需要导弹芯片、材料、信号处理等雄浑发展,也需要民族、宗教、文化的稳固融洽。我坚信当今中国取得的伟大成就是由前辈们营建的国家安全作为基础的,感谢这个时代,感谢前辈们。我们最大的愿望也是要为“国家安全”发一份热、发一份光,为中华民族伟大复兴而奋斗!
(审核:刘存福 郭丽萍)