供稿:江大伟 编辑:战勇钢
2019年3月18日习近平总书记亲自主持召开学校思想政治理论课教师座谈会并发表重要讲话,对新时代办好思政课提出了新的更高要求,强调思想政治理论课要坚持在改进中加强。澳门十大信誉好的网站《毛泽东思想和中国特色社会主义理论体系概论》课(以下简称“概论”课)以学校精品课程重点建设项目为契机,在过去的一年里,着眼于价值引领、成果导向,扎实推进课程教学改革。
一、进行基于OBE教育理念的课程改革设计
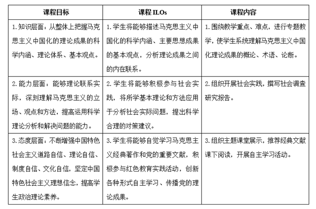
OBE(Outcomes-based Education)是基于学习产出的教育模式。思政课作为立德树人的关键课程,真正达到学生入脑入心的效果,如何去衡量呢?基于OBE理念的成果导向、能力导向,为我们课程建设改革提供了抓手。为此,课程组围绕课程目标、预期学习成果及课程内容,明确了如下课程设计思路。

二、整合教师资源提升教学内容含金量
习近平总书记在学校思想政治理论课教师座谈会上强调,“推动思想政治理论课改革创新,要不断增强思政课的思想性、理论性和亲和力、针对性”。“办好思想政治理论课关键在教师,关键在发挥教师的积极性、主动性、创造性。”“概论”课程组教师坚持“内容为王”、“以理服人”,深入研究思政课教学方法和教学重点难点问题,深入研究坚持和发展中国特色社会主义的重大理论和实践问题,不断提高授课的含金量。截至目前,课程团队12人中,有6人获批国家社科基金项目,7人次获批教育部人文社科项目、北京市社科基金等省部级项目。在CSSCI等核心期刊发表多篇关于教学改革与课程内容研究的学术论文,出版多部学术专著。为更充分地发挥教师研究专长的优势,提升教学实效,实现本硕博思政课一体化教学的有效衔接,过去一年,课程组采取“‘1+3’教师组专题授课”组织形式。“1”是一位主管教师在其所负责的班级完成近半数专题授课内容,最大程度上使学生完整把握知识体系,“3”是另外三位教师根据研究专长完成其他专题授课,让学生感受不同的授课风格和有深度的专题交流,提升课程的获得感。
三、知行合一提高学生学以致用的能力
概论课除了要让学生掌握基本理论观点之外,更为重要的是要进行价值引领,引导学生增强联系实际分析问题、解决问题的能力,提高理论思维水平,更好地把握中国国情和社会发展现状,以自己的实际行动为中国特色社会主义事业和中华民族伟大复兴做贡献。为此,课程组创新多种方式,积极引导学生开展自主学习。如带领学生制作微课、微视频、开展主题演讲、经典文献读书会、辩论赛、知识竞赛、线上讨论等多种方式,提升学生理论学习的积极性,增强师生、生生之间的互动。为了践行知行合一的理念,教师从教学重难点问题和学生感到困惑的问题中提炼实践调研选题,运用多种实践教学手段,结合北京市思想政治理论课社会实践优秀论文评选以及大学生创新创业项目训练为依托,着重培养学生理论联系实际的能力,在实践中深化对理论问题的认识和把握,建立起第一课堂与第二课堂的联动机制。学生的社会实践成果多次在北京高校思想政治理论课学生社会实践优秀论文评选、北京市大学生创新创业项目、学校“世纪杯”学术竞赛中获奖。
值得一提的是,当前由于新冠肺炎疫情,本学期的“概论”课程采取了“慕课+乐学平台讨论”线上方式进行。结合课程内容,专门设置了学生“战疫小课堂”的环节。同学们纷纷通过制作有声PPT、小视频、教学平台论坛发帖讨论等方式表达自己对一线战疫英雄的致敬、对中国特色社会主义制度优势的认同,对勇担使命立志成才的信念和决心。

(2018级经济学专业赵伊珂、方舟展示作品)

(2018级经济学范力丹、马淑琦、社会工作专业贺美杰展示作品)
附录:学生发帖留言
唐仕青 2018级工业工程专业
“现在青春是用来奋斗的,将来青春是用来回忆的。”疫情中,我们看到中国共产党一切为了人民的坚持,看到一方有难,八方支援的力量,看到90后用他们的身躯与青春奋战在一线的责任担当。大写的青春就是寄寓家国情怀的青春,伟大的民族有伟大的梦想,伟大的梦想召唤伟大的力量。大写的青春,还是砥砺前行、脚踏实地的青春。苦练硬核本领,回应时代挑战;特别是我们北理学子,秉承延安根、军工魂,更应德以明理,学以精工,矢志报国。大写的青春,更是行有大德的青春,所谓大德即是大仁大义大愚,哪有什么小家自我的岁月静好,置身事外并不是实现梦想的康庄大道。风暴中心的我们所能做的就是处变不惊,自觉学习并落实防控知识,为打赢疫情抗击战贡献自己的力量。
王鹏翔 2018级智能机电系统实验班
中国共产党是社会主义的政党,也是人民的政党,坚持全心全意为人民服务。这次疫情中,我国始终将保障人民群众生命安全、身体健康放在第一位,这充分体现了马克思主义人民立场,体现了中国共产党的思想先进性。由于坚持中国共产党的领导,在此次疫情中,我们得以充分发挥社会主义的制度优越性,即集中力量办大事,集中全国的力量支援湖北抗疫一线。一线的抗疫英雄中,也有很多人有着党员的身份,体现了共产党人的使命与担当。此外,中国共产党的强大号召和动员力量也使得疫情防护工作得以在人民群众中顺利进行。因此,在中国共产党的领导下,发挥中国特色社会主义制度的优势是我们战胜此次疫情的关键。
王凯飞:2018级徐特立学院
疫情防控告诉我们,中国特色社会主义制度优势是完全可以转化为治理效能的。从概论课中,我们学习到中国特色社会主义制度,具有坚持全国一盘棋,调动各方面积极性,集中力量办大事的显著优势。这次疫情也充分体现了这一优势,一方有难八方支援,各地医疗精英全部奔赴武汉;15天雷神山、火神山两大医院便建成;社会热心人士捐赠医疗器械、口罩… 从中我们不难看出中国人民齐心协力抗击疫情的团结精神。中国的国家制度和治理体系,也在这次疫情防控中经受了考验和磨练。我们相信在以习近平同志为核心的党中央领导下,我们这次疫情防控必将取得最终的胜利,中国特色社会主义制度也必将在全面深化改革中更加完善、更加成熟。
季宇琪 2018级光电信息科学与工程专业
这场疫情防控大战,我们看到病痛、死亡和恐惧;但我们更看到了希望、伟大和强大。我们看到的是一位位逆行者的无私奉献,是雷神山、火神山、钟南山的三山鼎立;是全中国自我隔离的责任与负责;更是国家统筹规划调动的强大实力。习近平总书记说“这次疫情是一次危机,也是一次大考。”可以说,截至今日,中国为这场疫情防控大考交上的是一个绝对优秀的成绩。相比最近频发混乱的西方国家,这场疫情不仅没有削弱中国的国家形象,反而凸显了我国特殊“以人民为中心”、“一方有难,八方支援”、“生死依存”的价值取向、民族精神制度优势和强大的国家实力!
刘晨欣 2018级计算机科学与技术专业
从护士小姐姐到青年志愿者,我们看到的是他们的责任与担当,我们看到的是年轻人的爱国之心,我们看到的是中国青年的自强不息。而不在一线的我们也在用自己的方式去表达自己的关切:我们理智对待谣言,不传播不信服;我们居家不出,减少出行;我们用科学的理论武装头脑。我们始终相信,面对疫情最好的抵抗是众志成城,始终相信人定胜天。在这场众志成城、同仇敌忾的战斗中,中国人民的团结信念和责任感令人钦佩。
雷沁千 2018级自动化(全英文教学专业)
很多年轻医护工作者的逆行,走出的不仅仅是抗击疫情之路,国家团结之情,更是一个民族的未来与希望。有这样的青年们接过民族复兴的接力棒,何愁他们不能抓稳,攥紧,跑好。现在,是“他们”,但我希望以后可以是“我们”。虽然我不可能成为一名医学专家,在抗击疫情的前线贡献力量,但是我们也可以为着同一个国家,凭借自己的专业知识,让她茁壮成长,欣欣向荣。
张子豪 2018级电子信息工程(实验班)
“风声雨声读书声声声入耳,家事国事天下事事事关心”。我们既要刻苦攻读、埋首书案、立志成才、报效祖国,也要关心时事、关注时政,把自己的命运同祖国的命运维系在一起。肩负父母的期望、祖国的重托、人民的希望,“士不可不弘毅,任重而道远。”疫情期间,谁也不能独善其身,疫情防控是一场人民战争,我们身为大学生,要有责任担当,强化法治理念,依法做事,依法行事,恪守政府要求人大决定,大力宣扬“疫情防控、人人有责”的社会共识。
(审核:刘存福)